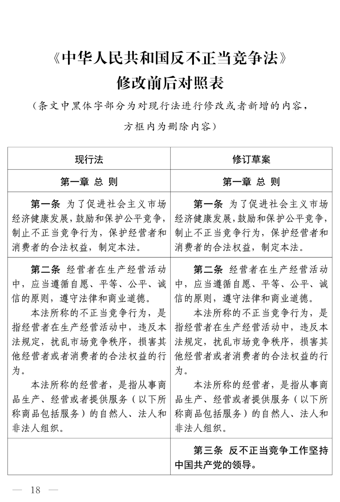
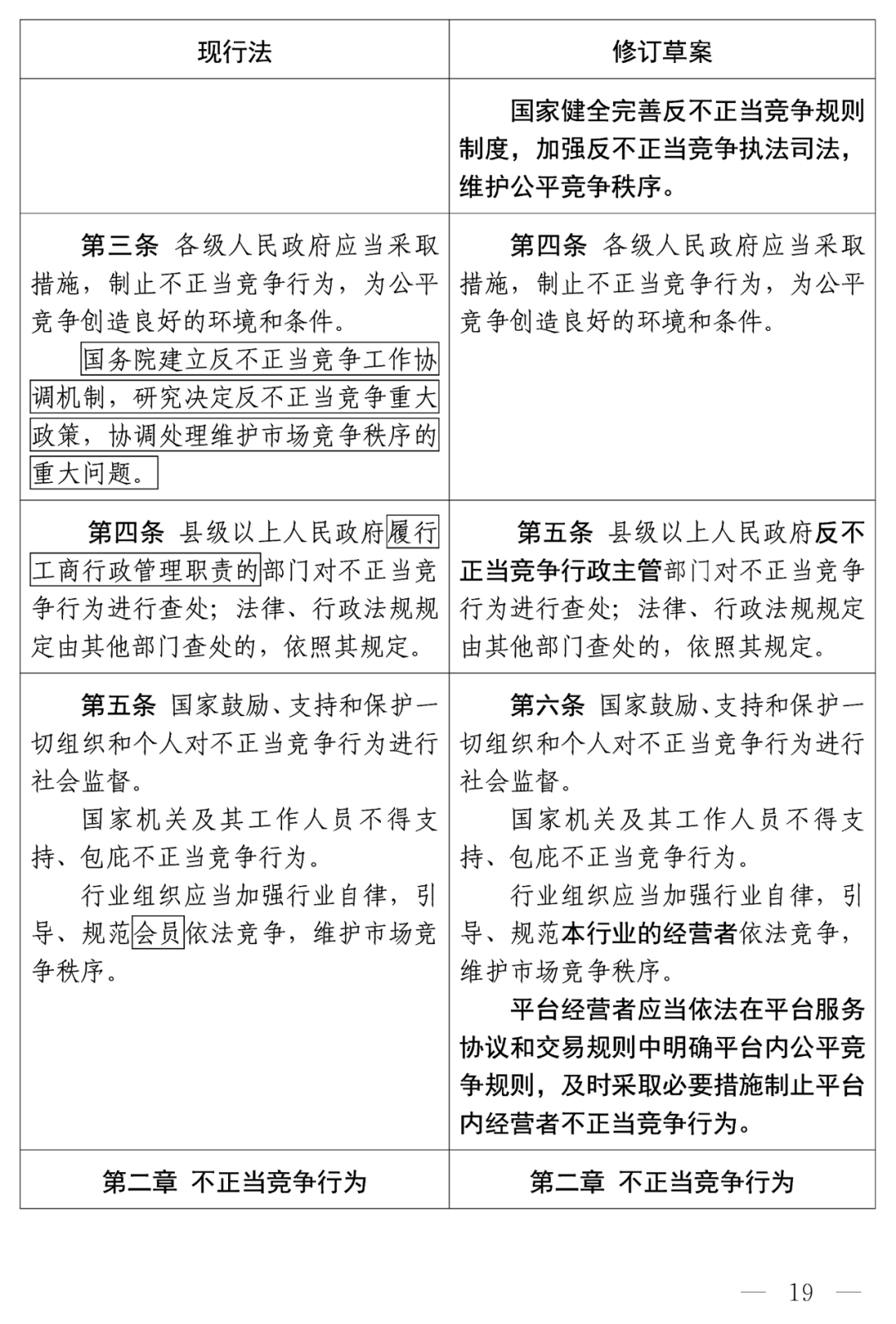
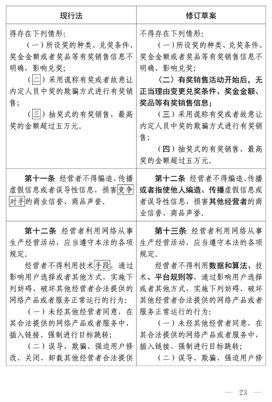
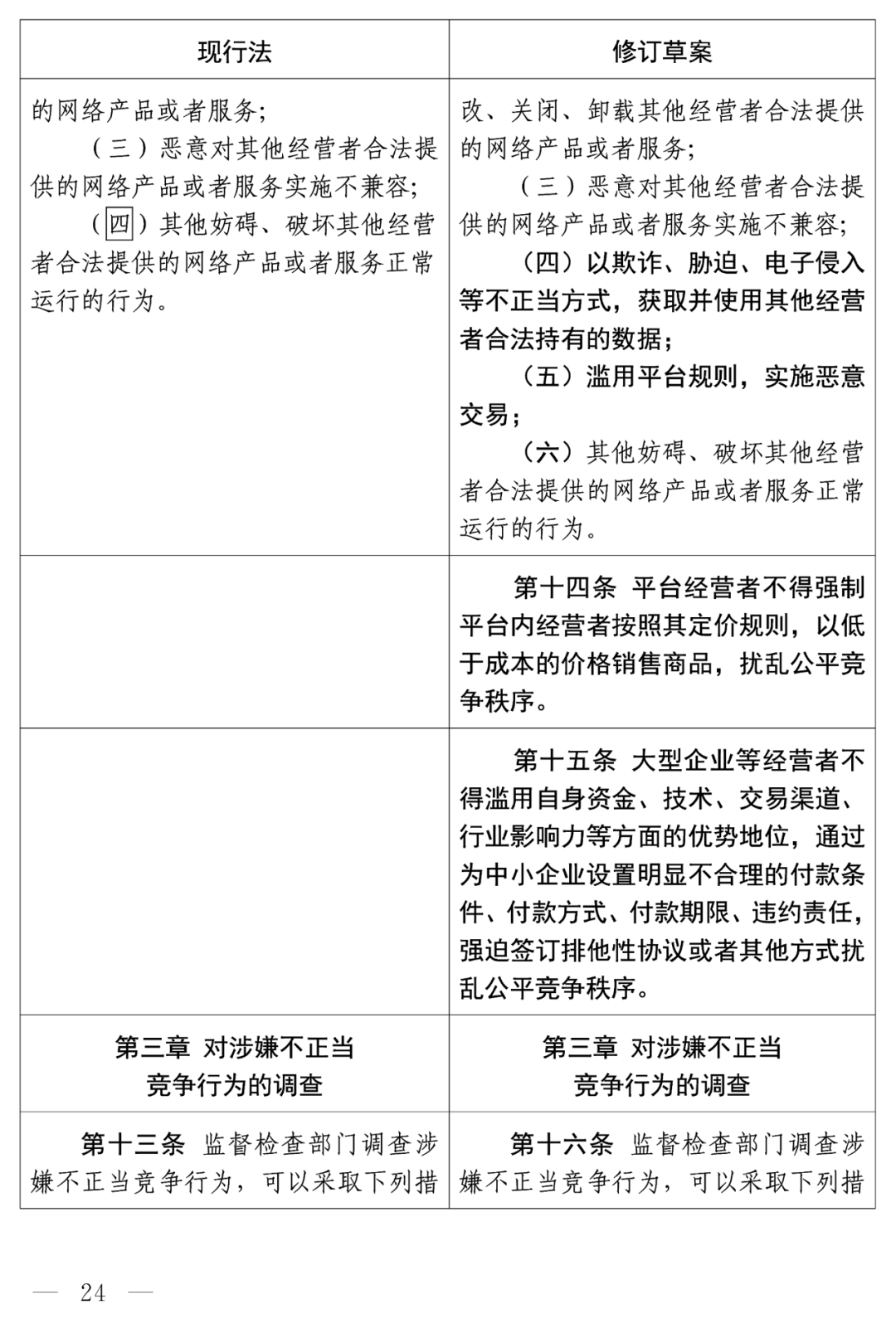
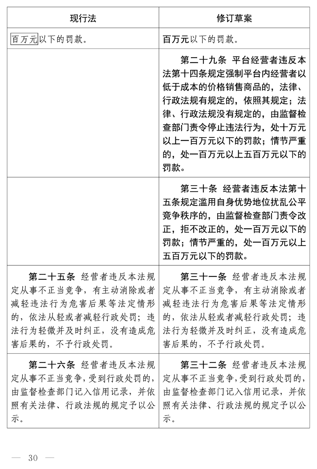
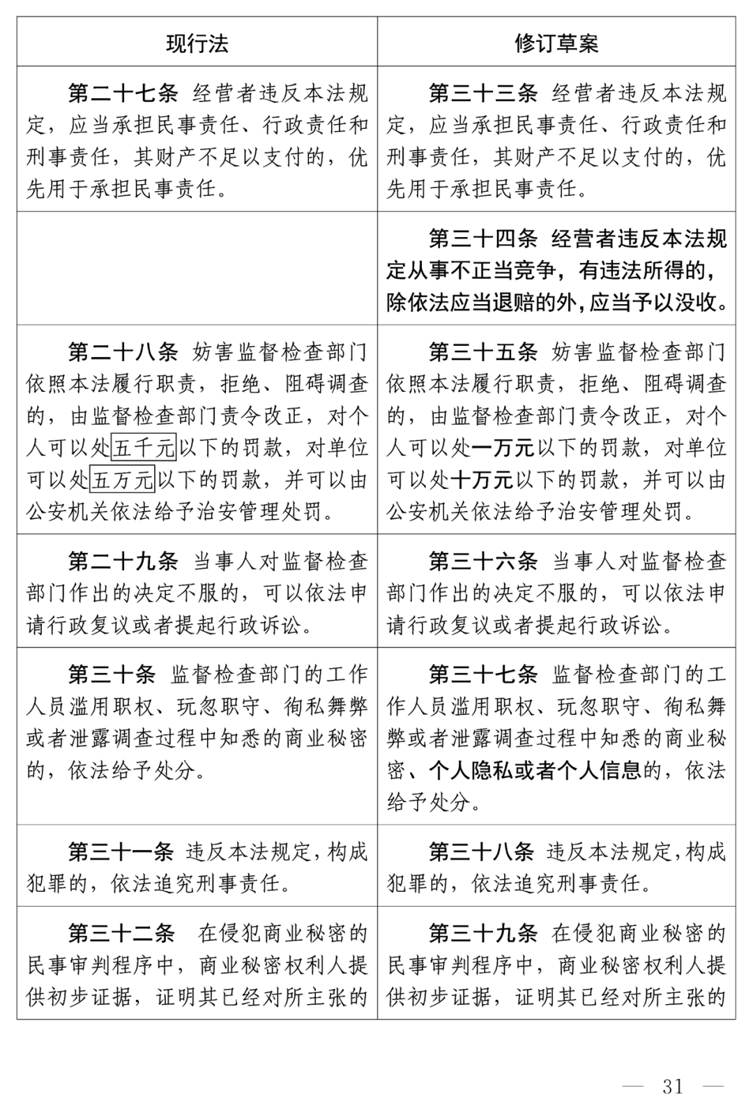
最新 |《中华人民共和国反不正当竞争法(修订草案)》(2024年)
2024-12-2717


反不正当竞争法(修订草案)征求意见
十四届全国人大常委会第十三次会议对《中华人民共和国反不正当竞争法(修订草案)》进行了审议。现将《中华人民共和国反不正当竞争法(修订草案)》公布,社会公众可以直接登录中国人大网(www.npc.gov.cn)或国家法律法规数据库(flk.npc.gov.cn)提出意见,也可以将意见寄送全国人大常委会法制工作委员会(北京市西城区前门西大街1号,邮编:100805。信封上请注明反不正当竞争法修订草案征求意见)。征求意见期限为30日。



























点我访问原文链接